Rivian has always prided itself on building vehicles tailored for outdoor adventures, and those adventures typically include bringing along your pets. A newly published patent titled "Animal Interaction Based Vehicle Configuration" reveals that Rivian is developing an upgrade to its pet-friendly features.
The highly detailed document outlines an ecosystem that goes far beyond basic climate control, introducing automated boarding, intelligent safety restraints, and even a digital leash.
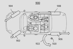
Smart Collar Connection
The core of this new system relies on a digital tag embedded in a wearable device, such as a dog collar or harness. The vehicle continuously receives signals from this digital tag to determine the animal's exact location. By combining this tracking data with the owner's proximity, the vehicle can automatically anticipate when the pet is about to enter or exit the cabin and adjust its settings accordingly.
Automated Boarding and Suspension
One of the most practical features outlined in the patent is location-based suspension kneeling. If the vehicle detects an animal near the rear tailgate, it will automatically lower the rear air suspension to make it easier to jump inside. If the pet moves to a passenger door, the system adjusts that specific side of the vehicle. To further improve accessibility, the system can even automatically deploy steps, extend physical ramps, and open doors without any human input.
For now, the air suspension boarding system seems to focus on the R1 vehicles, which come with air suspension, rather than on the R2 or future R3. However, the majority of the patent applies to Rivian’s entire lineup.
Next-Gen Pet Comfort
While Rivian currently offers a basic Pet Comfort Mode, this patent details an evolution of the feature. The patent goes on to describe an upgraded system that uses internal sensors to monitor the animal's level of agitation and vital signs, including heart and respiratory rates; however, we’re not sure how likely these features are to actually reach production.
The patent describes detecting whether an animal is anxious or having trouble settling down, and automatically activating cabin noise cancellation to help block out exterior sounds.
It gets even wilder, with the patent also noting that the vehicle can use its air suspension to simulate a gentle rocking motion to help calm the animal. Rivian even mentions the integration of an automated treat dispenser that can be triggered remotely by the owner.
Improving Safety for Animals
Rivian is also rethinking how the cabin protects its non-human occupants. When the vehicle detects that a pet has entered a specific seat or climate zone, it will automatically disable safety features that are dangerous to animals. This includes deactivating airbags, silencing seatbelt chimes, disabling seatbelt pre-tensioners, and locking the window switches in that specific zone.
Digital Fencing and Security
The patent extends well beyond the interior of the truck. When out at a campsite or park, the vehicle can project a digital fence utilizing the smart collar. If your pet wanders past a threshold distance from the vehicle, the collar can provide auditory, visual, or haptic feedback to guide the animal back. The system is highly dynamic and can actually scale the intensity of the feedback based on the animal's velocity. For example, a dog standing still outside the boundary might receive a low-volume chime, while a dog sprinting away would trigger a high-volume auditory alert.
Finally, the system integrates seamlessly with Rivian's security feature, Gear Guard. If the vehicle's microphones detect aggressive or defensive animal sounds, such as barking or growling, the security system will enter a heightened awareness mode. This automatically increases the sensitivity of exterior sensors and triggers the cameras to capture more frequent footage of whatever is disturbing your pet.

